1.小学入学报名的程序是怎样的?
答:①今年小学入学报名方式与去年相同,无论是拥有岳阳楼区户口的常住户,还是非岳阳楼区户口的进城务工、经商人员子女就读,都需要先在社区网格登记基本信息,相关信息未进入本社区网格化管理系统的适龄儿童不能申请学位;②在家庭房屋实际居住地所在社区获取居住证明后,准备相关材料,到居住地所对应的学校申请学位;③学校审核学位申请佐证材料,根据学位情况,确定新生名单。
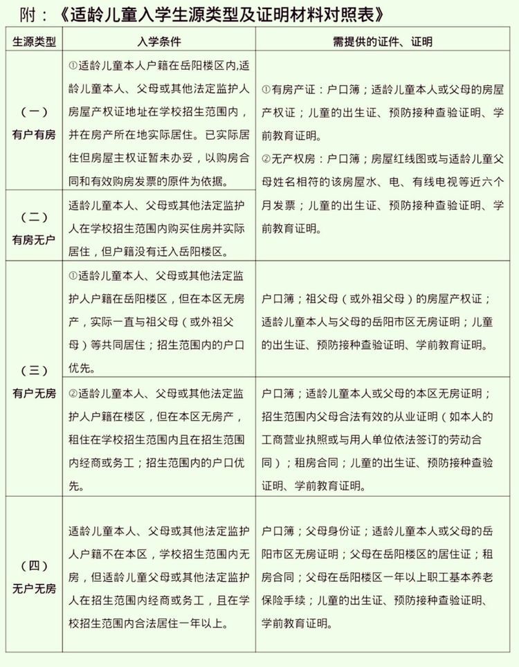
2.小学入学报名需要准备哪些资料?
答:在划定招生范围内严格按“有房有户、有房无户、有户无房、无户无房”四类生源类型准备证明材料(见附件《适龄儿童入学生源类型及证明材料对照表》)。
3.一年级新生入学在年龄上有什么要求?
答:年满6周岁(2011年8月31日以前出生,含8月31日)的适龄儿童可以申请入学。学位不足的学校,不得招收未满6周岁的孩子入学;学位宽松的学校,根据实际情况可适当放宽入学年龄,但最迟出生日期不能在2011年12月31日以后(此期限为全省学籍办理的最终期限)。
4.怎样理解就近入学?
答:就近入学,是指义务教育阶段适龄儿童按照家庭实际居住地到就近的学校读书。所谓就近,并非地理位置、空间距离的绝对就近,而是相对的就近,即按照教育部门划定的招生入学范围,到相对应学校入学。学校招生入学范围的划分是根据学校容量和学校周边居民人数以及学校布局情况,以道路、街(巷)、山、水等为界而确定的,所以有可能居住在学校大门对面,而因为有马路隔开也不属于入学范围。
5.怎样理解“学位房屋锁定政策”?
答:为规范招生秩序,从2016年秋季开始,我区在部分学位紧张的学校实行“学位房屋锁定政策”,即同一套住房在六年内不可重复申请学位。如果某套住房房主的小孩已经申请过某小学的学位(不管哪个年级),则六年内另一家庭的小孩不得再以该套住房申请学位;同一套住房房主有多个小孩的,可按小孩年龄依次合法入学;有的房主把房屋租给别人居住,而租住户的小孩已利用该套房屋在相应小学就读,则同样需要六年后才能再次申请到学位。目前,“学位房屋锁定政策”只针对朝阳小学、花板桥学校、学院路小学、东升小学、洛王小学、康岳小学、新路口小学、站东小学、站前小学、岳阳楼小学、东方红小学、青年路小学等12所大班额小学所属招生范围,以后根据情况再做调整。
6.怎样理解“房户一致”优先性原则?
答:招生过程中,将根据网格信息,按照“房户一致”优先性原则,将生源分成四种类型:有户有房、有房无户、有户无房、无户无房。在划定招生范围内严格按生源类型排序依次招录学生:“有户有房”为第一类,优先录取,如招生计划还未录满,则依次录第二类“有房无户”、第三类“有户无房”,以此类推,直至按计划招满为止。
7. 进城务工(经商)人员随迁子女入学需要什么条件?
答:只要不择校,在岳阳楼区务工(经商)人员随迁子女均能申请到学位。申请学位之前,应到所在社区网格进行基本信息的登记,申请学位时,需提供相应资料(包括在楼区缴纳社保或纳税的手续)。如所在社区对应学校没有空缺学位,则由区教育局统筹调剂到有空缺学位且相对就近的其他学校就读。
8.适龄儿童及父母的户籍在岳阳楼区,但无房产,目前寄居在祖父母(或外祖父母)家中,能否入读该房产收读范围的学校?
答:适龄儿童本人、父母或其他法定监护人户籍在岳阳楼区,但在本区无房产,实际一直在祖父母(或外祖父母)名下房产共同居住,携带户口簿、祖父母(或外祖父母)的房屋产权证、适龄儿童本人与父母的岳阳楼区无房证明、祖孙关系证明材料、儿童的出生证、预防接种查验证明,学前教育证明等材料到居住地所对应的学校申请学位。按照生源类型第三类“有户无房”对待,招生范围内的户口优先。如适龄儿童本人、父母或其他法定监护人在本区有房产,即使与祖父母(或外祖父母)共同居住,也只能在自己而不是祖父母(或外祖父母)的房产所在地入学。
9.我的孩子想转学插班到岳阳楼区小学就读有什么政策要求?
答:在籍学生从外地转入楼区就读,学位宽松的学校可直接办理转学手续;学位不足的大班额学校原则上不接收插班生。因部队转业、人才引进等特殊原因其子女需要转学的,也只能到相对就近的学校就读。区内学校之间原则上不允许相互转学,特别是相邻学校之间严格禁止转学。

来源:岳阳楼区政府网
编辑:钟保